Fix’n Forward

Designing a participatory repair system to address textile waste through behavioural and community intervention.

Project Snapshot

Project Type: Academic UX / Systems Design Case Study
Focus: Fast Fashion Consumption, Behavioural Change, Circular Economy Intervention
Role: Research-Led UX Strategy, Systems Mapping, Service Concept Development, Brand & Workshop Design
Approach: Design Thinking, Systems Thinking, Behavioural Analysis, Participatory Design
Output: Behavioural Intervention Framework, Upcycling Workshop Model, Community Engagement Strategy, Visual Identity & Awareness Campaign

Fix N Forward investigates the behavioural patterns driving rapid fast-fashion consumption and clothing waste.

Rather than treating the issue as purely environmental, the project reframes it as a systems and literacy problem — proposing a participatory intervention that builds repair skills, emotional attachment to garments, and circular design awareness.


The Systemic Challenge

The fashion industry operates on rapid production cycles and low-cost pricing, encouraging frequent purchasing and short garment lifespans. As clothing becomes more disposable, repair skills and habits continue to decline.

In New Zealand, large volumes of textile waste are sent to landfill each year, while accessible repair infrastructure remains limited. Although many consumers express concern about sustainability, there are few practical pathways that make repair visible, social, or easy to engage with.

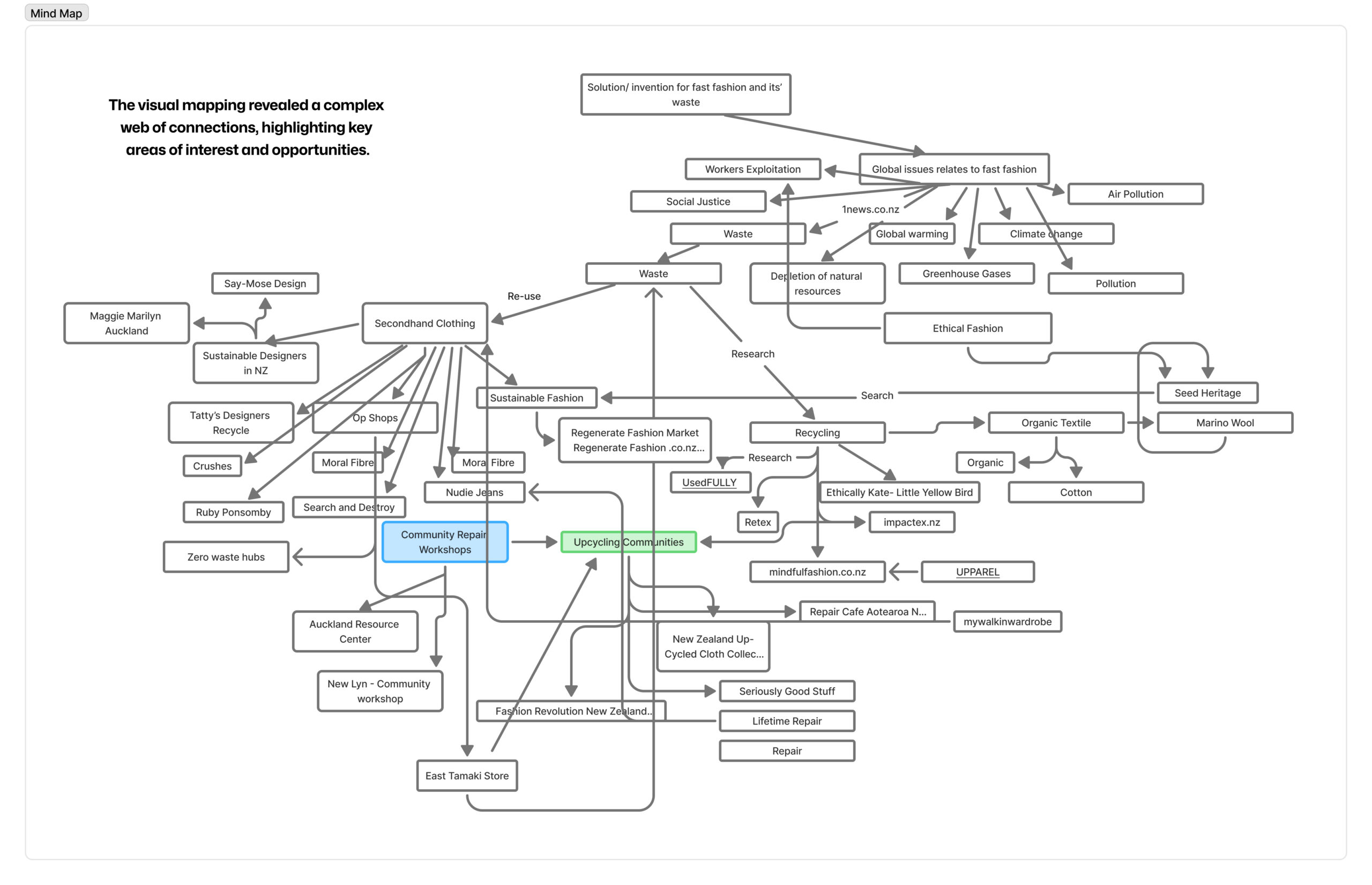
Mapping the wider fashion system revealed a reinforcing cycle between affordability, disposability, and declining repair confidence. Rather than focusing on awareness alone, this project explored how behavioural and community-based interventions could disrupt that cycle.


Research Approach

To better understand behaviours around clothing consumption and repair, I conducted field observations and semi-structured interviews with university students. The research focused on purchasing habits, emotional drivers, skill confidence, and perceived barriers to repair.

Insights were synthesised through affinity mapping, empathy mapping, and journey mapping to identify patterns and opportunity areas.

Research Methods

• Field observations (Auckland retail + second-hand environments)
• Semi-structured interviews (5 students)
• Affinity mapping
• Empathy mapping
• Journey mapping
• Persona development

Care labels exposing fibre composition and synthetic blends, highlighting the material realities behind everyday clothing.

Semi-structured interviews were conducted with students to explore repair behaviors, motivations, and barriers.


Research Synthesis

Analysis of interview data revealed two distinct behavioural groups:

Group A: Motivated but Lacking Skills
Participants expressed strong environmental concern but lacked confidence, tools, or knowledge to repair garments.

Group B: Motivated and Skilled
Participants possessed repair capabilities but lacked accessible, social spaces to apply or share those skills.

Translating qualitative interviews into structured insights through affinity clustering, empathy mapping, user personas, and journey visualisation.


Problem Statement

How might we design a community-based repair intervention that lowers skill barriers, increases participation, and reshapes perceptions of garment longevity?


Strategic Direction

Research findings shifted the project from a purely informational model toward a participatory behavioural intervention.

The initial concept considered both a digital platform and workshops. However, research indicated that physical, social environments were more effective for skill-building and behavioural reinforcement.

  • Participation over awareness
  • Experiential learning over passive education
  • Community activation over individual responsibility
  • Skill-building as empowerment

Evolution of project strategy from a hybrid digital-workshop model to a focused community-based intervention guided by behavioural insights.


Principles

  • Participatory Design / Co-Design
  • Service Design (CX + Touchpoint Mapping)
  • Design for Behavior Change

Design Prototyping & Brand System

Full-Garment Upcycling Intervention

To translate research insights into tangible outputs, the intervention was developed across two design layers:

  1. Material Prototyping (Upcycling Intervention)
  2. Visual Identity & Communication System

These outputs ensured the initiative functioned not only as an event, but as a recognisable and scalable model.


As part of the design exploration, discarded garments were fully deconstructed and repurposed into multiple new functional items.

The intervention challenged the notion of single-use garment lifecycles by demonstrating how one discarded item could generate multiple extended-use products.


Brand Identity & Awareness System

To support scalability and recognition, Fix’N Forward was developed as a visual identity system rather than a one-off event.

The brand aimed to feel:

  • Approachable
  • Energetic
  • Community-led
  • Action-oriented

The visual language positioned repair as forward-thinking and progressive, rather than nostalgic or outdated.

Fix’N Forward brand identity designed to communicate accessibility, movement, and forward momentum.

Intervention Design

Fix’N Forward was developed as a live, participatory repair workshop prototype designed to:

  • Reduce skill anxiety
  • Foster peer modelling
  • Create visible repair outcomes
  • Build social reinforcement around garment longevity

Rather than presenting repair as technical or specialist, the experience was intentionally designed to feel approachable, collaborative, and empowering.